

Gunjan - Holistic Preventative Physiotherapy
Designing an Inclusive Digital Service for Geriatric Health & Socialization
Guided Exercise
Social Recreation
Health Assessment
WhatsApp Community
Role:
Pre-Thesis Lead (2021), 12 weeks
Discipline:
Business Services and System Design
Project Guide:
Rachel Immanuel
Project Goal:
To produce a lifestyle shift towards active aging by combating sedentary behavior and social isolation through a personalized digital community.

Research with older adults, caregivers and healthcare professionals

Co-creating with a healthcare professional to ideate and solve

Articulating elements of the service to create a comprehensive picture

Prototyping touchpoints in the service to imagine interactions in detail
The Problem: Sedentary Isolation
By 2050, the global geriatric population (60+) is expected to double. In urban India, the young-old (65-74) often face a complex web of deterrents to physical and mental health:
Physical Decline: Deterioration of health is accelerated by sedentary behavior.
Social Isolation: Loneliness from loss of spouse or living in "empty nest" nuclear families has a huge negative impact.
Access & Safety: Financial constraints block regular medical consultation. More importantly, the fear of falling and unsafe, cramped homes restricts movement.
The state of an isolated older adult
The Process: Designing for the Heart and Home
Designing for older adults meant going beyond technical specifications to understand intrinsic motivators and real-world domestic challenges. It involved listening to experts, simulating safety hazards, and building on familiar technology.
1. Listening to the Experts (The Iceberg Phenomenon)
The project began by talking to geriatric doctors and physiotherapists. I learned about the "Iceberg Phenomenon": the physical complaint an older adult brings up is often just the tip of a much larger psychological or underlying problem.
Key Takeaway: Any solution needed to offer a strong, clear incentive (like immediate results or a reward) to encourage the difficult habit of lifestyle change.
The Big Find: I realized that older adults are intrinsically motivated by things like Social Influence (sharing with peers, social acknowledgement) and the Avoidance of future pain/sickness. I had to design around these drivers.
Combined effect of multiple issues
2. Designing for the Living Room (Not the Gym)
A crucial design challenge was ensuring safety in a small, crowded urban home. This meant meticulously defining and avoiding home hazards.
Safety Simulation: I physically set up a cramped space (11ft x 8ft) typical of urban housing to identify all potential Fall Dangers (like phone cords, rugs) and Unstable Support Structures (like wobbly doors or shelves).
The Golden Rule: The video exercises needed to strictly avoid instructing users to use the most common household hazards—walls and doors—for support. The chair became the primary stable support item.
3. Building on What They Already Love
The biggest barrier is getting people to start. The solution was to make the process as warm and effortless as possible, leveraging a platform they already trust: WhatsApp.
Music as Medicine: Instead of generic tracks, users indicate their favorite music (e.g., old Bollywood songs) on the intake form. This personalized music is mixed into their workout videos, making exercise feel less like "treatment" and more like an extension of their pleasure activities.
Community First: Recognizing that motivation is fragile, the core is a peer-to-peer chat group. It's a space for healthy conversations not just about health, but about TV serials, books, and singing. This fosters immediate, empathetic support and combats loneliness.
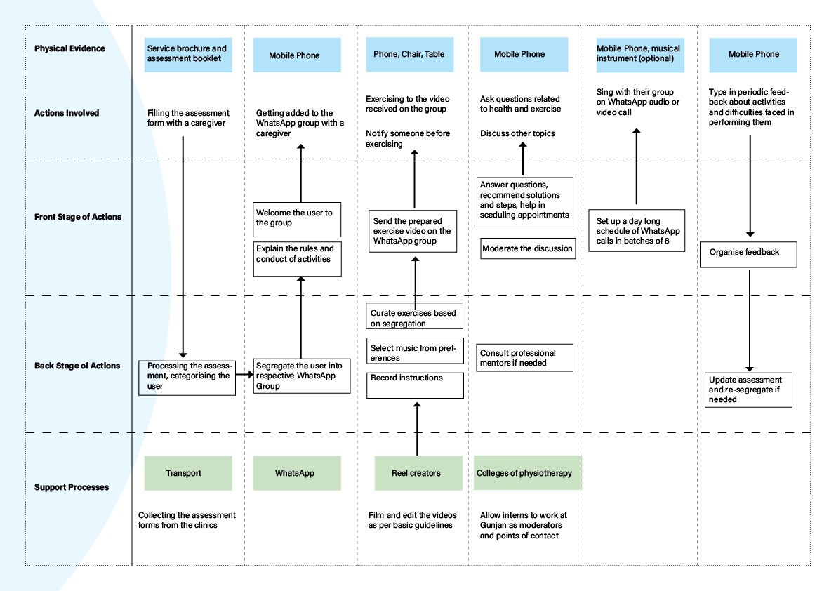
The Solution: Gunjan (Online Community)
Gunjan is a personalized, moderated community service built entirely on the familiar WhatsApp platform to address the unique physical, emotional, and social needs of older adults aged 60+.
User Assessment
Users fill out the "Happy after all!" Assessment Book for medical history, cognitive level, and music preference.
The booklet uses standardized tests to ensure accurate information is collected for safe care.
Segmentation
A licensed Physiotherapist analyzes the form to segregate users into small groups based on physical ability.
Ensures safe and appropriately challenging exercises for every user capacity.
Personalized Content
Customized Video Exercises are delivered directly to the WhatsApp group, featuring mirrored visual demonstrations and clear audio instruction synced to the user's preferred music.
Videos include mid-exercise reminders and feature exercises safe for cramped living spaces.
Community Support
Physiotherapy Interns act as moderators, organizing group activities (singing, games) and answering primary health queries, providing a convenient first point of contact.
Combats isolation and provides an immediate, empathetic community.
Online and Offline Content for Service Discovery














